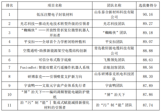
7 月 26 日,2023 年第九届“市长杯”·海创汇·中小企业 创新创业大赛创客赛选拔赛在青岛开放大学(青岛创业大学)顺 利完赛,来自中国海洋大学、中国石油大学(华东)、山东科技 大学、青岛大学、青岛科技大学、青岛理工大学等高校及区市的50支参赛团队进行了精彩纷呈的项目路演展示。专家评审团从项 目创新性、商业性、团队情况、实用性、产业结合等维度展开评 选,最终15个参赛项目脱颖而出晋级决赛,其中前10名项目将进行决赛排位赛。现将15强名单公布如下:


第九届“市长杯”大赛组委会
2023 年 7 月 26 日